Dominar como fazer trabalho conclusão de curso em 2026 pode parecer um desafio, mas é totalmente factível. Muitos estudantes se sentem perdidos diante da estrutura e das exigências acadêmicas, gerando ansiedade e procrastinação. Este guia rápido e sem estresse vai te mostrar o caminho, transformando essa etapa final em uma experiência gerenciável e até gratificante. Prepare-se para concluir seu TCC com confiança e qualidade.
Os Pilares Essenciais para Construir Seu Trabalho de Conclusão de Curso em 2026
Entender a estrutura básica é o primeiro passo para não se perder. Você precisa saber onde cada informação se encaixa.
A introdução é sua porta de entrada, onde você apresenta o tema e cativa o leitor. Uma boa introdução define o tom do seu trabalho.
A metodologia explica como você chegou às suas respostas. Detalhar seus métodos confere credibilidade à sua pesquisa.
Os resultados são a prova concreta do seu estudo. Apresente-os de forma clara e organizada.
A discussão interpreta esses resultados, conectando-os com a teoria. É aqui que você mostra seu raciocínio crítico.
Por fim, a conclusão resume seus achados e aponta caminhos futuros. Deixe uma marca final positiva.
“A elaboração de um Trabalho de Conclusão de Curso (TCC) segue um roteiro estruturado em etapas acadêmicas rigorosas, incluindo planejamento inicial, desenvolvimento textual (introdução, desenvolvimento, conclusão) e elementos pré e pós-textuais, todos orientados pelas normas da ABNT.”

Conclua Seu TCC em 2026: Guia Rápido e Sem Estresse
Sei que a reta final da graduação pode ser um período de muita ansiedade, e o Trabalho de Conclusão de Curso (TCC) aparece como um grande desafio. Muita gente se sente perdido sem saber por onde começar ou como organizar as ideias. Mas fica tranquilo(a), porque eu estou aqui para descomplicar tudo isso para você.
Este guia foi pensado para ser seu mapa, mostrando o caminho mais direto e prático para tirar seu TCC do papel e concluir essa etapa com sucesso, sem o estresse que você imagina. Vamos juntos transformar essa tarefa em algo gerenciável e até gratificante.
| Tempo Estimado | Nível de Dificuldade | Custo/Esforço |
|---|---|---|
| 3-6 meses (variável) | Médio | Moderado |

A Preparação (O Que Você Vai Precisar)
- Um tema definido e alinhado com seus interesses e o curso.
- Acesso à internet para pesquisas e consultas.
- Um computador com editor de texto (Word, Google Docs, etc.).
- Conhecimento básico das normas da ABNT.
- Orientador(a) acadêmico(a) definido(a).
- Um cronograma realista para organizar seu tempo.

Passo a Passo Detalhado

Referência: programatcc.com.br Definição do Tema e Problema de Pesquisa
O primeiro passo é escolher um tema que realmente te motive. Depois, refine-o para um problema de pesquisa claro. Pense: qual pergunta seu TCC vai responder? Isso direciona toda a sua pesquisa. Para te ajudar a dar os primeiros passos, confira este guia em vídeo sobre como iniciar o TCC.

Referência: www.amazon.com Revisão Bibliográfica
Com o problema em mãos, é hora de pesquisar o que já foi dito sobre o assunto. Busque artigos, livros e teses. Isso é crucial para embasar seu trabalho e mostrar que você conhece a literatura existente. Um bom ponto de partida é entender a formatação oficial do TCC e como referenciar suas fontes corretamente.

Referência: fr.scribd.com Definição da Metodologia
Como você vai investigar seu problema? Pesquisa de campo, estudo de caso, análise documental? A metodologia é o seu plano de ação. Detalhar esse processo é fundamental. Assista a este vídeo sobre como escrever a metodologia do TCC para clarear as ideias.

Referência: www.normasabnt.org Elaboração do Roteiro (Estrutura)
Antes de escrever, organize as ideias. Defina as seções principais: introdução, desenvolvimento (com capítulos/subseções) e conclusão. Cada parte tem um propósito. Saber a estrutura básica do TCC te ajuda a não se perder.

Referência: tcctranquilo.com.br Escrita do Corpo do TCC
Agora é colocar a mão na massa. Comece pela seção que se sentir mais confortável, mas lembre-se de seguir a lógica do seu roteiro. Desenvolva seus argumentos, apresente dados e análises. A apresentação e análise de resultados são partes cruciais aqui, então dedique atenção a essa etapa.

Referência: tcc-pronto.com Formatação e Revisão
Com o texto pronto, vem a parte de adequar tudo às normas. A ABNT tem regras específicas para citações, referências, margens, etc. Uma formatação correta demonstra profissionalismo e atenção aos detalhes. Utilize recursos como os modelos de normas da ABNT para TCC para facilitar.

Referência: voitto.com.br Revisão Final e Entrega
Leia e releia seu trabalho. Peça para colegas ou seu orientador darem uma olhada. Verifique a clareza, a coesão e a coerência. Uma boa conclusão resume seus achados e aponta caminhos futuros. Se tiver dúvidas sobre como finalizar, veja estas dicas para a conclusão do TCC.
Checklist de Sucesso
- Seu tema está bem definido e o problema de pesquisa é claro?
- A revisão bibliográfica é robusta e pertinente?
- A metodologia escolhida é adequada para responder ao seu problema?
- A estrutura do seu TCC segue a lógica acadêmica (introdução, desenvolvimento, conclusão)?
- A formatação está de acordo com as normas (ABNT, neste caso)?
- A conclusão retoma os objetivos e apresenta as considerações finais de forma concisa?
- Você revisou o texto cuidadosamente em busca de erros gramaticais e de digitação?
Resolução de Problemas (Troubleshooting)
Ficou sem ideias para o desenvolvimento? Volte à sua revisão bibliográfica e veja os autores que mais se aproximam do seu ponto de vista ou que apresentam dados interessantes. Converse com seu orientador; ele pode sugerir novas abordagens.
Dificuldade com a ABNT? Utilize ferramentas online que ajudam na formatação automática ou consulte guias específicos. Lembre-se que a consistência é chave.
Contexto e Aprofundamento
Definição e Planejamento Inicial do TCC
O TCC é a culminância do seu aprendizado na graduação. Um planejamento bem feito, que inclui a escolha de um tema relevante e um cronograma realista, é a base para um trabalho de sucesso e menos estressante. Dedique tempo a essa fase inicial; ela economiza muitos percalços depois.
A Estrutura Textual Essencial do TCC
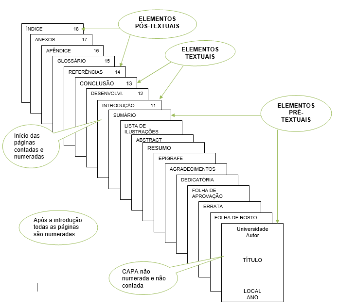
Um TCC segue uma estrutura lógica que guia o leitor desde a apresentação do problema até as conclusões. Essa organização geralmente inclui elementos pré-textuais, textuais e pós-textuais. Conhecer cada parte garante que seu trabalho seja completo e coeso.
Introdução, Desenvolvimento e Conclusão: O Corpo do TCC
A introdução apresenta o tema, a justificativa e os objetivos. O desenvolvimento é onde você explora o tema com base na sua pesquisa e metodologia. A conclusão, por fim, retoma os pontos principais e aponta para futuras pesquisas ou aplicações práticas.
Elementos Pré-textuais Obrigatórios
Antes do corpo do texto, alguns elementos são essenciais: capa, folha de rosto, resumo (com palavras-chave), sumário. Estes itens preparam o leitor e fornecem informações básicas sobre o seu trabalho. Um modelo de capa ABNT para TCC pode ser um ótimo ponto de partida.
Elementos Pós-textuais e Referências Bibliográficas
Após o corpo do texto, vêm os elementos pós-textuais, como anexos e apêndices, se houver. O mais importante aqui é a lista de referências bibliográficas, que deve listar todas as fontes citadas no trabalho, seguindo rigorosamente as normas estabelecidas.
Dicas Cruciais de Escrita e Formatação ABNT
A escrita acadêmica exige clareza, objetividade e formalidade. Evite gírias e linguagem informal. Na formatação, siga as normas da ABNT para margens, espaçamento, tamanho de fonte e estrutura de citações e referências. A consistência é fundamental para a credibilidade do seu trabalho.
Como Elaborar um Cronograma Eficaz para o TCC
Um cronograma bem elaborado é seu maior aliado. Divida o processo em etapas menores e atribua prazos realistas para cada uma. Acompanhe seu progresso regularmente e ajuste o cronograma se necessário. Isso evita a procrastinação e garante que você entregue tudo a tempo.
Dicas Extras
- Revise com frequência: Não deixe para revisar tudo no final. Faça revisões pontuais a cada capítulo entregue.
- Peça feedback: Compartilhe rascunhos com colegas, amigos ou seu orientador. Uma nova perspectiva sempre ajuda.
- Use ferramentas de escrita: Existem softwares que auxiliam na formatação, verificação de plágio e organização das ideias. Explore o Mettzer, por exemplo.
- Mantenha a consistência: Use a mesma fonte, espaçamento e estilo de citação em todo o trabalho.
- Cuide da sua saúde: Pausas regulares, boa alimentação e sono são fundamentais para manter o foco e a produtividade.
Dúvidas Frequentes
Como escolher o tema ideal para meu TCC?
A escolha do tema é um passo crucial. Pense em algo que realmente te interesse, que seja relevante para sua área de estudo e que você consiga desenvolver dentro do prazo. Pesquise sobre como escolher o tema ideal para seu TCC e garantir aprovação, explorando temas que já te chamaram a atenção durante as aulas.
Qual a melhor forma de estruturar um TCC do início ao fim?
Uma boa estrutura envolve começar pela pesquisa bibliográfica, definir a metodologia, coletar e analisar dados, e depois escrever as seções. Seguir um roteiro completo para fazer seu TCC, com etapas bem definidas, ajuda a não se perder. Lembre-se de consultar guias sobre como estruturar um TCC do início ao fim.
Como lidar com a formatação ABNT?
As normas da ABNT podem parecer complexas, mas são essenciais. Dedique tempo para entender as regras de citação, referências e formatação geral. Existem muitos recursos online, como o Blog da Mettzer, que oferecem modelos e guias. Focar nas dicas essenciais para a formatação ABNT do TCC pode simplificar bastante.
Conclusão
Chegar ao fim do TCC é uma conquista e tanto! Lembre-se que cada etapa, da escolha do tema à formatação final, contribui para o seu aprendizado. Agora que você tem um guia rápido, foque em organizar suas ideias e seguir o passo a passo para a escrita do Trabalho de Conclusão de Curso. Explore também a metodologia do TCC: tipos de pesquisa e como aplicar no seu trabalho, e como fazer uma introdução e conclusão impactantes para o TCC. Você é capaz!








